11月14日,國際學術期刊Journal of Biological Chemistry在線發表了中國科學院上海營養與健康研究院李于研究組的研究論文“The ER-localized Ca2+-binding protein calreticulin couples ER stress to autophagy by associating with microtubule-associated protein 1A/1B light chain 3”。該研究通過動物實驗和細胞實驗首次發現一種內質網分子伴侶Calreticulin通過增強細胞自噬途徑降解錯誤折疊蛋白質,從而緩解內質網應激。這一調控機制的發現為分子伴侶蛋白維持細胞內穩態的作用和機制提供了新認識。
內質網作為蛋白質加工的重要場所,其穩態對于維持蛋白質代謝平衡有至關重要的作用。內質網內未折疊或錯誤折疊的蛋白質的過度滯留會引起內質網應激。持續高水平的內質網應激與多種代謝性疾病的發生和進展密切相關,如肥胖、胰島素抵抗、2型糖尿病、脂質代謝異常等。因此,維持蛋白質穩態,降低內質網應激水平可作為代謝性疾病的潛在治療靶點。自噬作為細胞清除內質網錯誤折疊蛋白的重要途徑之一,其與內質網應激的相互作用及其分子機制目前尚不清楚。
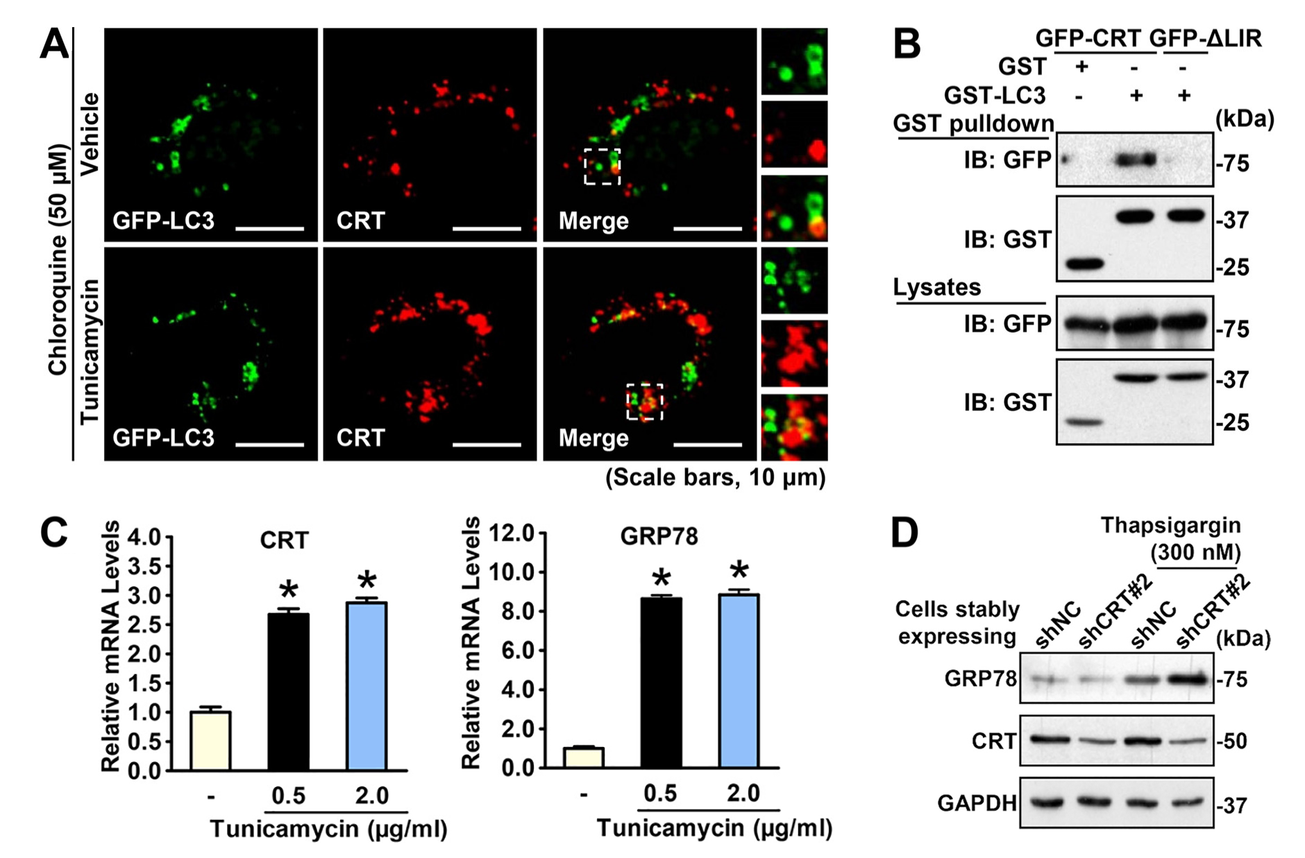
博士研究生楊云志和馬風光等人在李于研究員的指導下,在衣霉素(tunicamycin)誘導的內質網應激動物模型及細胞模型中發現內質網伴侶蛋白Calreticulin表達上調,同時伴隨細胞自噬水平增強。研究人員通過保守區域一級序列預測及蛋白質免疫共沉淀實驗發現了Calreticulin可與自噬關鍵蛋白LC3相互作用,并確定了其與LC3相互作用的位點。在藥物誘導的內質網應激條件下,Calreticulin和LC3的相互作用增強。在體外培養的HeLa細胞中過表達Calreticulin可使細胞自噬水平增強,同時藥物誘導的內質網應激得到緩解;而通過shRNA敲減Calreticulin則導致內質網應激條件下自噬無法有效激活,進一步加劇了內質網應激水平。這些結果揭示了內質網分子伴侶Calreticulin通過激活自噬緩解內質網應激的分子機制,為治療相關代謝性疾病提供了新的思路和策略。
李于研究員長期從事糖尿病及非酒精性脂肪性肝病研究。課題組近期研究發現:新型代謝調節因子CREBZF可能是治療非酒精性脂肪肝合并胰島素抵抗的新靶點(Hepatology 2018);黃連中活性成分小檗堿通過肝臟和脂肪組織間的對話機制來降低肥胖的新理論(Sun Y, et al. British Journal of Pharmacology 2018)。
該項目得到國家科技部重點研發計劃、國家自然科學基金委、中科院和王寬誠教育基金的支持。
原文鏈接:https://doi.org/10.1074/jbc.RA118.005166

圖.內質網伴侶蛋白-自噬途徑負反饋調節內質網應激反應
在內質網應激(ER stress)條件下,Calreticulin受非折疊蛋白反應(UPR)的誘導表達上調,高表達的Calreticulin通過保守的LIR序列與自噬相關蛋白LC3相互作用,激活細胞自噬途徑,從而降解累積的異常折疊蛋白,緩解細胞應激水平。該研究表明激活Calreticulin-自噬途徑可能會成為治療內質網應激及相關代謝疾病的新策略和靶點。