1月17日,國際學術期刊Circulation Research在線發表了楊黃恬研究組與浙江大學醫學院附屬第二醫院王建安教授、胡新央教授團隊合作的題為“Lack of Remuscularization Following Transplantation of Human Embryonic Stem Cell-Derived Cardiovascular Progenitor Cells in Infarcted Nonhuman Primates”的最新研究發現。該研究揭示了人胚胎干細胞(hESCs)衍生的心血管前體細胞(CVPCs)移植非人靈長類心梗模型后對心臟的保護作用。
我國心血管疾病高居致死病因首位,并在持續上升。其中心肌梗死(心梗)引起心肌細胞丟失導致的心力衰竭(心衰)是心血管病總死亡率上升的主要原因。現有治療難以逆轉心梗后心衰進程,因此如何減少心梗后心肌細胞丟失、促進功能重建是制約心衰發生發展、降低心梗死亡率的關鍵環節,也是生命醫學領域亟需解決的重大科學問題。包括hESCs和人誘導多能干細胞(hiPSCs)的人多能干細胞(hPSCs)在再生醫學應用上具有重要前景。新近嚴重缺血性心衰病人的臨床實驗顯示其衍生的心血管前體細胞(hPSC-CVPCs)移植后能改善心功能,同時未見成瘤和致心律失常,然而由于樣本量的局限性,其治療缺血性心臟病的安全性和有效性必須在大型動物模型中,包括非人靈長類動物(NHP)心肌梗塞(MI)模型,進行深入的研究后,才能啟動較大規模的臨床試驗。這些研究需要將人類細胞移植到動物中,而人源移植細胞可能被動物的免疫系統所排斥,特別是在非人類靈長類中進行的研究。因此,研究期間必須維持免疫抑制療法,但許多免疫抑制劑或藥物組合的相對有效性和安全性仍需要通過系統的研究進行評價。
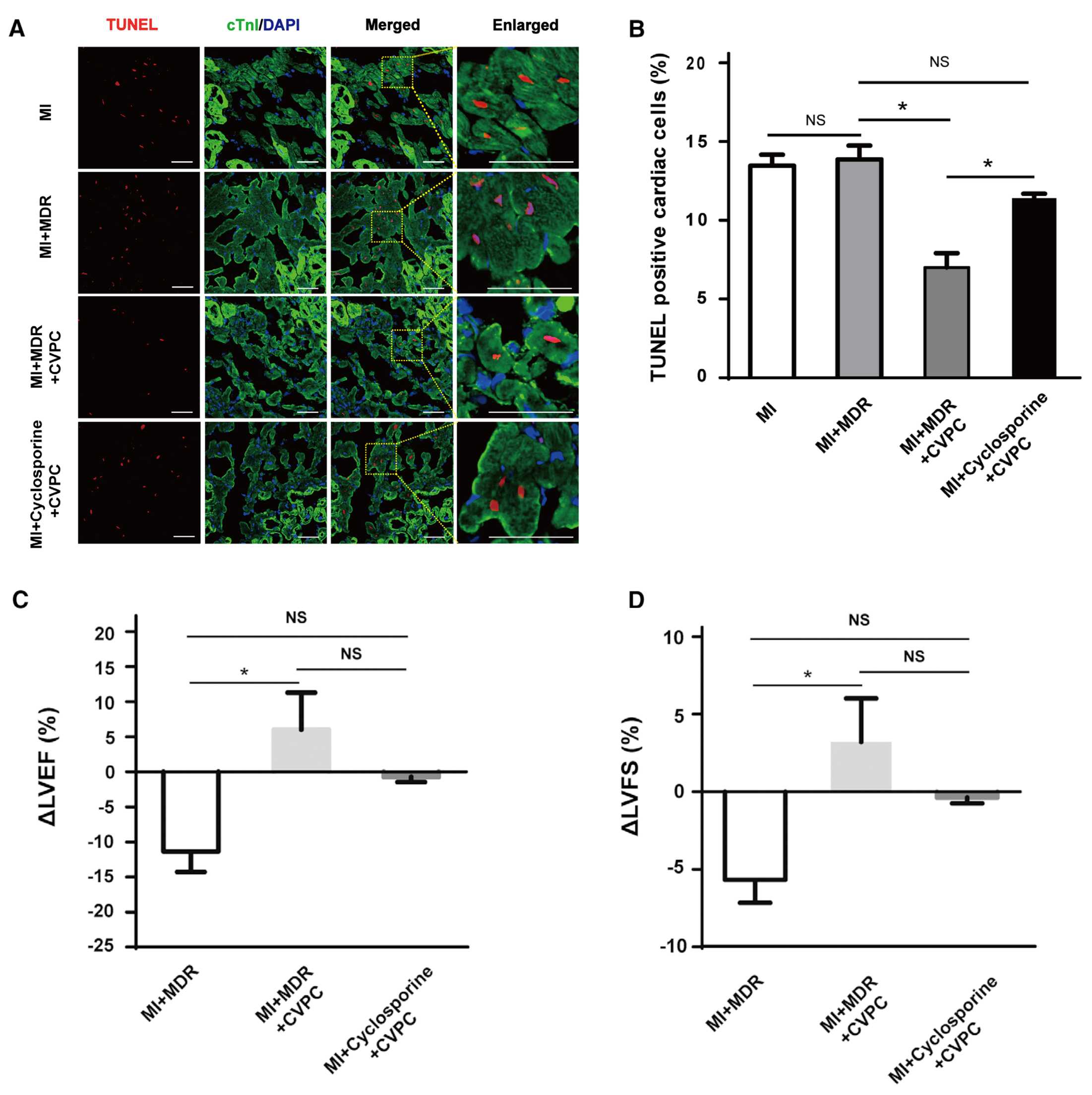
博士研究生吳強等在楊黃恬研究員指導下,與浙江大學醫學院附屬第二醫院王建安教授、胡新央教授團隊朱可揚博士、倪馳博士等緊密合作,開展了國際上首個NHP心血管領域的大樣本研究,在NHP急性心梗模型移植 hPSC-CVPCs的實驗過程中比較了單用環孢霉素以及環孢霉素、甲潑尼龍和CD25抗體舒萊組合(multiple-drug regimen, MDR)的免疫抑制方案對移植細胞存活、安全性等的影響。研究結果表明,MDR實驗組中移植細胞的駐留率和存活率顯著高于單用環孢霉素組,但即使在MDR組中,移植后140天也未檢測到移植細胞;有意思的是,MDR+細胞移植組與無細胞移植組相比,心梗后內源性心肌細胞凋亡減少,左室心功能改善。此外,MDR組及MDR+hPSC-CVPCs組移植動物心臟中T淋巴細胞浸潤明顯少于心梗組,而單用環孢菌素處理則不能有效保護受體心臟對移植細胞的免受排斥反應。研究還發現兩種種免疫抑制方案均可導致一過性的肝功能損傷。該研究發現為干細胞的轉化研究提供了重要數據,并提示旁分泌效應在hPSC-CVPCs心肌保護作用中可能發揮著重要作用,進一步的機制有待深入研究。
該研究得到了來自國家自然科學基金委、科技部、中國科學院等項目的資助。
原文連接:https://doi.org/10.1161/circresaha.117.311578

圖:人胚胎干細胞(hESCs)衍生的心血管前體細胞(CVPCs)移植非人靈長類心梗模型后對心臟的保護作用。
MDR+細胞移植組與無細胞移植組相比,心梗后內源性心肌細胞凋亡減少(A和B),左室心功能改善(C和D)。