2021年5月17日,國際期刊Genome Biology在線發表了復旦大學附屬腫瘤醫院孫藝華主任、中國科學院上海營養與健康研究所邵振研究員和分子細胞科學卓越創新中心季紅斌、孟飛龍研究員多家研究組的合作研究成果“A systematic dissection of the epigenomic heterogeneity of lung adenocarcinoma reveals two different subclasses with distinct prognosis and core regulatory networks”。
肺癌是目前世界死亡人數最多的惡性腫瘤,其中肺腺癌是最常見的病理類型。它的總體預后仍然較差,并在病理形態、基因突變等方面表現出高度異質性,即便相同疾病階段的患者也往往存在很大預后差別。以往研究系統分析了這些差異,建立了多種分類模型,其中病理亞型分型已得到廣泛臨床應用。表觀遺傳變化同樣是癌癥發生發展的重要環節,但我們對其在肺腺癌中的作用還知之甚少。
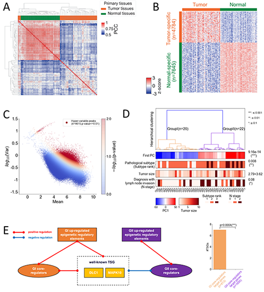
該項目收集生成了42例肺腺癌病人腫瘤和瘤旁正常肺組織的RNA-seq和H3K27ac組蛋白修飾ChIP-seq數據。通過應用邵振組開發的MAnorm2模型,獲得了數千個腫瘤和正常組織之間的差異H3K27ac修飾位點,進而鑒定了它們各自特異的增強子和超級增強子。但是,這些差異調控位點難以解釋病人腫瘤之間的高度表觀異質性。因此,研究人員基于MAnorm2設計了一個新計算模型,對病人腫瘤間的表觀異質性進行定量計算建模,鑒定了4615個病人間顯著高差異的H3K27ac修飾位點,并基于它們對病人進行了分型,定義了兩組總體和無復發生存時間存在顯著差異的亞組Group I(G I,預后好)和Group II(G II,預后差)。進一步通過超級增強子和差異表達等計算和實驗分析,發現G I特異的超級增強子下游富集了更多與細胞譜系分化相關的轉錄因子,而G II則偏向處于更高的細胞增殖和去分化狀態。
為探索這個基于表觀組的肺腺癌分型模型能否應用于其他病人,研究人員利用兩個亞組各自的特征基因集,將TCGA數據庫中的肺腺癌病人分為G I-like和G II-like兩組,并發現他們具有顯著不同的生存時間,而且G II-like病人總體上具有更高的腫瘤突變負荷和更多的抑癌基因突變。其中,即使是被臨床診斷鑒定為TNM stage I的TCGA病人,被判定為GII-like的病人同樣表現出顯著更差的預后,說明該分型模型可作為TNM分期的有益補充。為進一步探究導致兩個亞組不同臨床表型的調控機制,研究人員圍繞亞組間差異表達調控因子系統構建了基因共表達網絡,從中定義出兩個亞組各自的核心調控因子,并發現G I的核心調控因子調控了很多經典抑癌基因。基于這一模式,研究人員鑒定出一個新肺腺癌抑癌基因CLU,并通過基因過表達實驗證實其能夠抑制肺腺癌細胞增殖,而該基因的敲低以及其上游GI特異性增強子的敲除均導致肺腺癌細胞增殖加快。因此,抑癌基因的進一步失能很可能是G II具有更差預后的重要原因之一。

圖:(A)肺腺癌病人腫瘤組織表現出更高的表觀異質性。(B)MAnorm2鑒定的腫瘤和瘤旁正常組織之間差異H3K27ac修飾位點。(C)鑒定病人腫瘤組織間顯著高差異的H3K27ac位點。(D)基于病人腫瘤表觀異質性將42例肺腺癌病人分為病理顯著不同的兩個亞組。(E)兩個亞組各自特異的核心調控因子和表觀調控元件對抑癌基因的差異調控作用。
該研究工作得到科技部國家重點研發計劃、國家自然科學基金、中科院先導科技專項等項目資金支持。復旦大學附屬腫瘤醫院醫生袁崇澤、中國科學院上海營養與健康研究所博士生陳浩杰、博士后涂世奇以及分子細胞科學卓越創新中心黃馨怡為論文共同第一作者。
文章鏈接:https://genomebiology.biomedcentral.com/articles/10.1186/s13059-021-02376-1